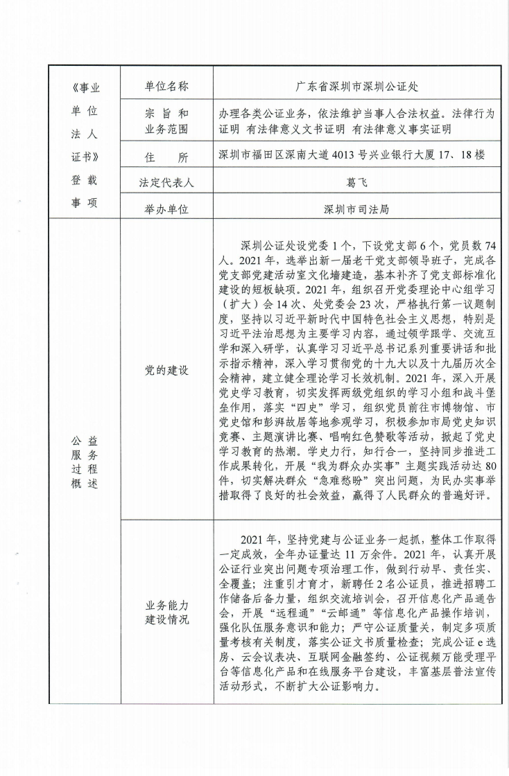
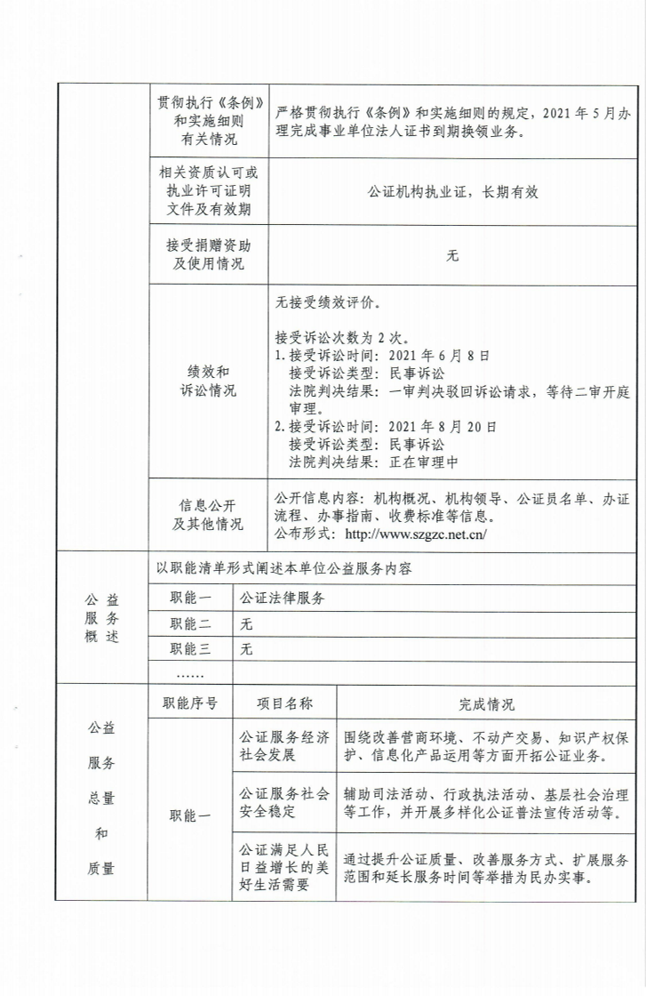
年度信息公开报告

事业单位法人年度报告书(2021年度) 来源:深圳市深圳公证处 发布日期:2022-04-12